Diagnostische Algoritmen voor Grasparkieten

Deze gids helpt bij het herkennen en aanpakken van veelvoorkomende gezondheidsproblemen bij grasparkieten. De informatie is gebaseerd op veterinaire protocollen, maar toegankelijk uitgelegd voor hobbyisten en vogelliefhebbers.

BRON: Facebook: Avian Files

Algoritme 1: Zieke Vogel

Wat is het?
Een algemene benadering bij vogels die ziek gedrag vertonen zoals bol zitten, niet eten, sufheid of gewichtsverlies.

Stap 1: Anamnese & Observatie

  • Let op factoren als slechte huisvesting, plotselinge omgevingsveranderingen, blootstelling aan toxines, of trauma.

  • Noteer verandering in voeding, aerosolen of metalen voorwerpen.

Stap 2: Klinisch Onderzoek

  • Zijn er afwijkingen? Ga dan verder met bloedonderzoek, fecale testen of röntgenbeelden.

  • Zijn er geen afwijkingen? Dan kan monitoring volstaan, eventueel met een basistest als nulmeting.

Stap 3: Diagnostiek

  • Fecesonderzoek (natte uitstrijk of flotatie): detectie van parasieten of protozoa.

  • Gramkleuring: helpt bij opsporen van bacteriën, schimmels of macro-rhabdus (gist).

  • Bloedonderzoek en biochemie: onthult infectie, orgaanschade of tekorten.

  • Röntgenfoto’s: toont organomegalie, metaaldeeltjes (zink/loodvergiftiging), of luchtzakproblemen.

Veelvoorkomende conclusies en vervolgstappen:

  • Positieve parasiettest → behandelen.

  • Verhoogd witte bloedcellen (>40.000) → sterke bacteriële infectie.

  • Verlaagde calciumwaarden → nutritionele tekorten.

  • Verhoogd AST → spier- of leverschade.

  • Zichtbare metaaldeeltjes op röntgen → test op zware metalen en behandel met chelatie.

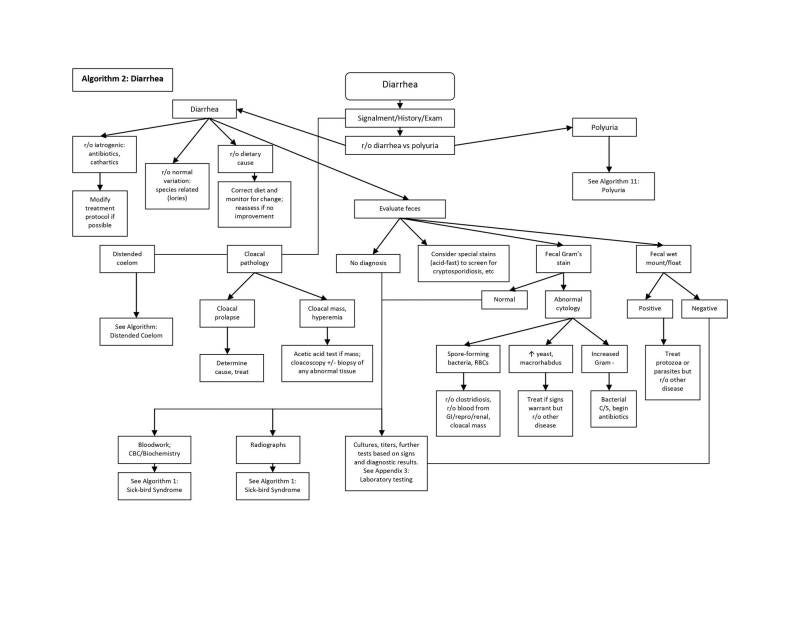
Algoritme 2: Diarree

Belangrijk: onderscheid maken tussen diarree en polyurie (te veel urine).

Stap 1: Oorzaken uitsluiten

  • Medicatiegebruik, laxeermiddelen? → Protocol aanpassen.

  • Voedingsfouten? → Corrigeer dieet en observeer.

  • Normale variatie (bijv. Lori's)? → Geen actie nodig.

Stap 2: Fecesevaluatie

  • Fecale Gramkleuring / natte uitstrijk: detecteert bacteriën, schimmels of parasieten.

  • Speciale kleuring (zoals zuurvast): bij verdenking op cryptosporidiose.

  • Cloacaproblemen? Controleer op verzakking, hyperemie of massa → evt. biopt nemen.

Stap 3: Diagnostische beeldvorming & bloedonderzoek

  • Bij aanwijzingen voor intern lijden → zie Algoritme 1 (Sick-Bird Syndrome).

  • Verdachte massa of afwijking → röntgen of cloacoscopie.

Behandeling afhankelijk van oorzaak:

  • Bacteriële infectie → antibiotica.

  • Gist of macro-rhabdus → antischimmel als nodig.

  • Parasieten → antiparasitaire middelen.

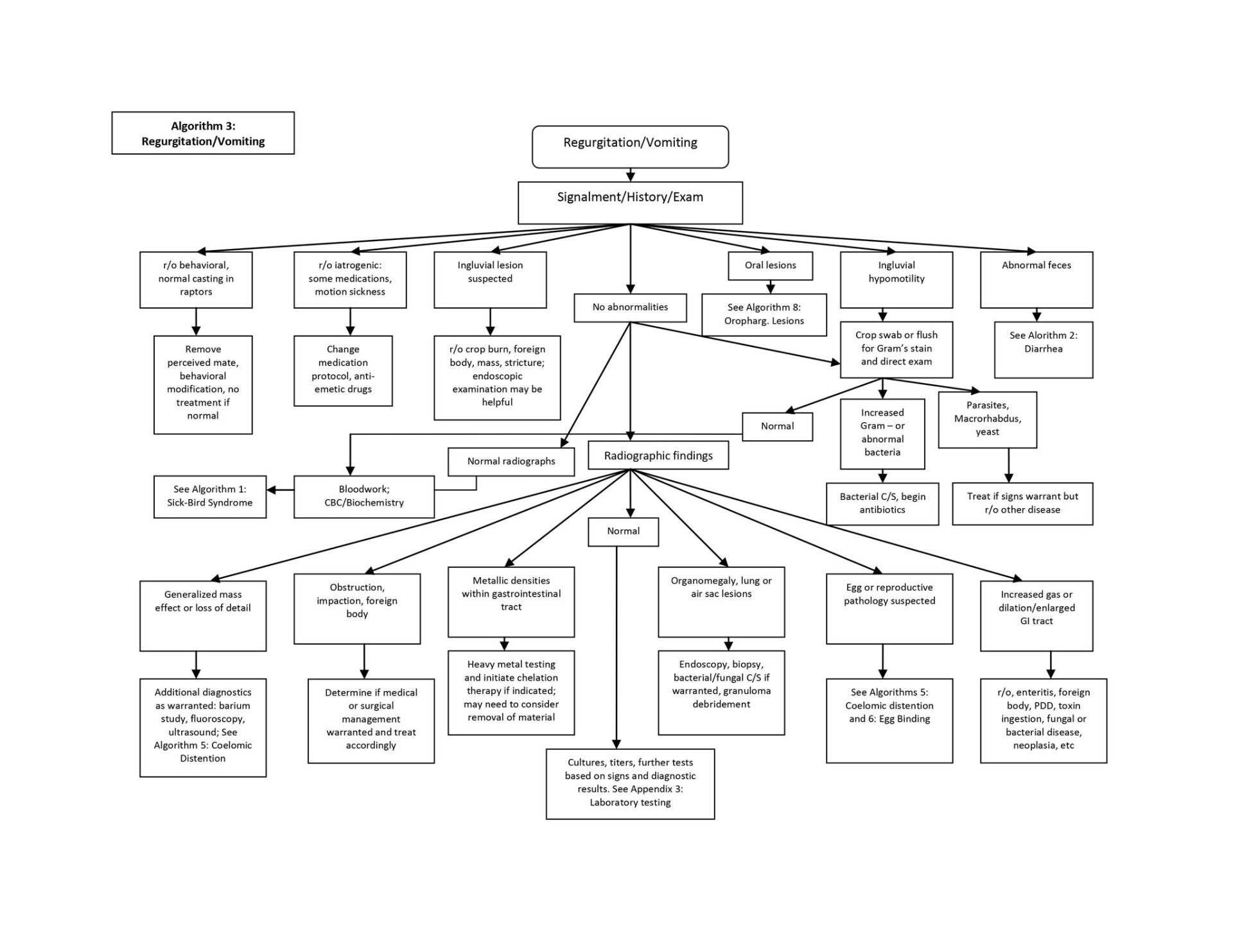
Algoritme 3: Regurgitatie of Braken

Regurgitatie = actief voedsel opgeven. Belangrijk onderscheid maken tussen normaal gedrag (bijv. paringsgedrag) en pathologisch braken.

Stap 1: Achtergrondinformatie verzamelen

  • Gedrag? → Vaak normaal bij rui of paringsdrang.

  • Medicatie-effecten? → Protocol wijzigen.

  • Verdacht letsel of verstopping? → Verdere diagnostiek nodig.

Stap 2: Klinisch en aanvullend onderzoek

  • Gramkleuring / uitstrijk van de krop → detecteert bacteriën of gisten.

  • Röntgenfoto’s → toont vreemde voorwerpen, obstructies of metaaldeeltjes.

  • Endoscopie / biopt → bij verdenking op granulomen of massa’s.

Stap 3: Behandelopties

  • Gedragsmatig → geen behandeling, maar gedragsaanpassing.

  • Fysiek obstructie → mogelijk chirurgische verwijdering.

  • Toxische metalen → chelatie nodig.

  • Gist/bacterie → gerichte medicatie.

Algoritme 4: Ademhalingsproblemen

Stapsgewijze aanpak voor vogels met ademhalingsproblemen:

  1. Anamnese + symptomen beoordelen (stridor, open-snavel ademhaling, piepen, coelomale distensie).

  2. Onderscheid tussen bovenste en onderste luchtwegen.

  3. Diagnostiek:

    • Röntgenfoto’s.

    • CBC en biochemie.

    • Endoscopie, tracheoscopie bij verdenking op massale letsels of tracheablokkade.

  4. Behandeling afhankelijk van oorzaak:

    • Bronchodilatoren, zuurstoftherapie.

    • Antibiotica bij infectie.

    • Chirurgische ingrepen bij obstructie of tumor.

Algoritme 5: Opgezette buik (coeloomdistensie)

Opvallend dikker wordende buik kan duiden op:

  • Legnood

  • Eierstoktumor

  • Ascites (vocht in de buik)

  • Verstopping van darmen of eileiders

Stappen:

  1. Kijk of de vogel drukt alsof ze een ei moet leggen.

  2. Laat een dierenarts de buik palperen (voelen) of echo/röntgenfoto maken.

  3. Mogelijke diagnoses:

    • Eimassa of ei vast

    • Tumoren of cystes

    • Vocht (hartproblemen of ontsteking)

  4. Behandeling:

    • Warmte en vocht

    • Calciumtoediening bij legnood

    • Operatie of drainage bij vocht of tumoren

Samenvatting:

Deze algoritmen zijn ontworpen om systematisch een differentiaaldiagnose te maken bij vogels met veelvoorkomende maar soms vaag gepresenteerde symptomen. Ze benadrukken het belang van:

  • Grondige anamnese en lichamelijk onderzoek.

  • Vroegtijdige differentiatie van symptomen.

  • Gericht aanvullend onderzoek.

  • Tijdige ondersteuning (bv. zuurstof, antibiotica) terwijl de diagnose nog loopt.